<!DOCTYPE html>
<!--[if IE 8]>          <html class="ie ie8"> <![endif]-->
<!--[if IE 9]>          <html class="ie ie9"> <![endif]-->
<!--[if gt IE 9]><!-->
<html>
<!--<![endif]-->

<head>
    <meta charset="utf-8" />
    <title>甘肃省人民政府办公厅关于印发《甘肃省公共资源交易目录（2024年版）》的通知 - 行业资讯 - 新闻动态 - 甘肃省,人民政府,公共,通知,办公厅,交易,资源,甘肃省公共资源交易目录（2024年版）,目录</title>
    <meta name="keywords" content="甘肃省,人民政府,公共,通知,办公厅,交易,资源,甘肃省公共资源交易目录（2024年版）,目录" />
    <meta name="description" content="甘肃省人民政府办公厅关于印发《甘肃省公共资源交易目录（2024年版）》的通知" />
    <meta name="Author" content="" />
    <meta name="viewport" content="width=1400, maximum-scale=1, initial-scale=0.3, user-scalable=yes" />
    <link rel="canonical" href="/col_hyzx/202504/20571AD012B2D7CC77A0647F5B39CE0E.htm" />
    <!--[if IE]><meta http-equiv='X-UA-Compatible' content='IE=edge,chrome=1'><![endif]-->
    <link rel="stylesheet" href="../../hdui/layui/css/layui.css">
    <link rel="stylesheet" href="../../hdimg/bas/css/animate.css">
    <link rel="stylesheet" href="../../hdimg/bas/css/mycss.css">
    <script>
                    checkBrowser("/hdmbi/bas/col_detail.php?id=5627");

            function checkBrowser(url) {
                var ua = navigator.userAgent;
                if (ua.match(
                        /(iphone|Android|midp-2|opera mini|ucweb|windows ce|symbianos|blackberry|nokia|palm|cellphone)/i)) {
                    window.location.href = url;
                }
            }
            </script>
</head>

<body>
    
<div class="header">
    <div class="cont" style="background: url(../../hdupf/gimg/202111/20211111173117_474633.png) no-repeat center;">
        <h1 class="logo1">
            <a href="/">
                <img class="pic1" src="../../hdupf/gimg/202506/20250609094500_235076.png" alt="甘肃工程咨询集体股份有限公司LOGO" title="甘肃工程咨询集体股份有限公司LOGO">
            </a>
        </h1>
        <div class="top_bgxt">
            <a href="http://116.62.210.143:8888/"><span>办公系统</span></a>
        </div>
        <div class="top_sch">
            <form method="get" action="/s/col">
                <input name="q" id="q" class="sch-input" type="text" placeholder="输入搜素关键词..." value="">
                <button type="submit" class="sch-btn"><i class="layui-icon">&#xe615;</i></button>
            </form>
        </div>
    </div>

</div>
<div class="body" style="z-index: 2;">
    <div class="top_nav">
        <ul>
            <li><a href="/"><span class="cn">首页</span><span class="en"></span></a></li>
            <li class=""><a href="/col_gywm/index" target="_blank"><span class="cn">关于我们</span><span class="en"></span></a><ul class="submenu erji1"><li><a href="/col_jtjj/index">集团简介</a></li><li><a href="/col_zzjg/index">组织机构</a></li><li><a href="/col_gsdjg/index">集团董监高</a></li><li><a href="/col_hxln/index">核心理念</a></li><li><a href="/col_fzlc/index">发展历程</a></li><li><a href="/col_zzry/index">资质荣誉</a></li></ul></li><li class="on"><a href="/col_xwdt/index" target="_blank"><span class="cn">新闻动态</span><span class="en"></span></a><ul class="submenu erji2"><li><a href="/col_jtdt/index">集团动态</a></li><li><a href="/col_zgsdt/index">子公司动态</a></li><li><a href="/col_tzgg/index">通知公告</a></li><li><a href="/col_hyzx/index">行业资讯</a></li><li><a href="/col_shzr/index">社会责任</a></li><li><a href="/col_spzq/index">视频专区</a></li></ul></li><li class=""><a href="/col_ddjs/index" target="_blank"><span class="cn">党的建设</span><span class="en"></span></a><ul class="submenu erji3"><li><a href="/col_djdt/index">党建动态</a></li><li><a href="/col_qtgz/index">团青工作</a><div class="sub2"><a href="/hdapp/bas/col.php?sn=qtgz&ssn=9269C78A67B7F479FD220547C6C362CD">团青之声</a><a href="/hdapp/bas/col.php?sn=qtgz&ssn=E1F3BA5C31030DF00599CDDE6988D07D">青年大学习</a><a href="/hdapp/bas/col.php?sn=qtgz&ssn=75BB030E67197C85003879EE8160F422">“阅”享青春</a><a href="/hdapp/bas/col.php?sn=qtgz&ssn=56154754FFCE64680B8F78AEE521E91A">青年力量</a></div></li><li><a href="/col_jjjc/index">纪检监察</a></li><li><a href="/col_ztzl/index">专题专栏</a></li><li><a href="/col_xyddh1/index/">第二次党代会</a><div class="sub2"><a href="/col_xyddh1/index/">喜迎党代会 聚力新征程</a><a href="/col_jjddh/index/">聚焦党代会 擘画新蓝图</a><a href="/col_xgddh/index/">宣贯党代会 奋进新实践</a></div></li></ul></li><li class=""><a href="/col_ywly/index" target="_blank"><span class="cn">业务领域</span><span class="en"></span></a><ul class="submenu erji4"><li><a href="/col_ghzx/index">规划咨询</a></li><li><a href="/col_jzkcsj/index">建筑勘察设计</a></li><li><a href="/col_slsdkcsj/index">水利水电勘测设计</a></li><li><a href="/col_gcjl/index">工程监理</a></li><li><a href="/col_zbdl/index">招标代理</a></li><li><a href="/col_gcjc/index">工程检测</a></li></ul></li><li class=""><a href="/col_xmzs1/index" target="_blank"><span class="cn">项目展示</span><span class="en"></span></a></li><li class=""><a href="/col_zgs/index" target="_blank"><span class="cn">子公司</span><span class="en"></span></a></li><li class=""><a href="/col_dshcy/index" target="_blank"><span class="cn">投资者关系</span><span class="en"></span></a><ul class="submenu erji7"><li><a href="/col_dshcy/index">投资者关系</a></li><li><a href="/col_hdyzl/index">投资者互动</a></li></ul></li><li class=""><a href="/col_qywh/index" target="_blank"><span class="cn">企业文化</span><span class="en"></span></a><ul class="submenu erji8"><li><a href="/col_jtwh/index">集团文化</a></li><li><a href="/col_whhd/index">文化活动</a></li><li><a href="/col_ygfc/index">员工风采</a></li></ul></li><li class=""><a href="/col_rlzy/index" target="_blank"><span class="cn">人力资源</span><span class="en"></span></a><ul class="submenu erji9"><li><a href="/col_rcln/index">人才理念</a></li><li><a href="/col_rcdw/index">人才队伍</a></li><li><a href="/col_rczp/index">人才招聘</a></li></ul></li><li class=""><a href="/col_lxwm1/index" target="_blank"><span class="cn">联系我们</span><span class="en"></span></a></li>        </ul>
    </div>
</div>
<section id="up-banner" style="background: url(../../hdupf/gimg/202110/20211027111557_396850.jpg) no-repeat center; background-size: cover; position: relative; z-index: 1;">
    <div class="body" style="height: 350px;">
        <div class="position">
            <h3 class="cn margin-bottom-10">新闻动态</h3>
            您当前的位置：<a href="/">首页</a> > <a>新闻动态</a> > <a href="/col_hyzx/index">行业资讯</a>        </div>
    </div>
</section>
<div class="navdc"></div><div class="layui-fuild" style="background: #f3f6fa;">
    <div class="body">
        <div class="leftmenu leftxwdt">
            <ul>
                <li class=""><a class="hfade" href="/col_jtdt/index/">集团动态</a></li><li class=""><a class="hfade" href="/col_zgsdt/index/">子公司动态</a></li><li class=""><a class="hfade" href="/col_tzgg/index/">通知公告</a></li><li class=" layui-this"><a class="hfade" href="/col_hyzx/index/">行业资讯</a></li><li class=""><a class="hfade" href="/col_shzr/index/">社会责任</a></li><li class=""><a class="hfade" href="/col_spzq/index/">视频专区</a></li>
                
            </ul>
        </div>
    </div>
</div>









<span id="col_ssn" data-ssn='' data-ssnname=''></span>
    <section id="" class="conent_box padding-top-50 padding-bottom-50 " style="position: relative; z-index: 2;">
        <div class="body" id="col_list">
            <div class="page_main">
                <div class="page_detail">
                    <div class="detail-box">
                        <!-- 主栏 -->
                        <h1 class="col-title margin-bottom-10"><span style="color:#232323">甘肃省人民政府办公厅关于印发《甘肃省公共资源交易目录（2024年版）》的通知</span></h1>

                        <div class="col-att margin-bottom-30 padding-bottom-20">
                            
                                日期： 2024年06月19日<span class="linedc">|</span>来源： 甘肃省人民政府办公厅<span class="linedc">|</span> 字号：【<a href="javascript:fontchange(18);">大</a> <a href="javascript:fontchange(16);">中</a> <a href="javascript:fontchange(14);">小</a>】
                                                                    <span class="linedc">|</span><a href="javascript:window.print()">打印</a>
                                    <span style="margin-left: 10px;" class="layui-icon layui-icon-share"></span>
                                    <div class="m-share" style="position: relative; top: 7px; display: inline-block;">
                                        <div class="share fr" id="share">
                                            <a class="share-wechat" href="javascript:;"><i></i>
                                                <div class="bg-code"></div>
                                                <div class="qrcode"></div><span class="close-btn">X</span>
                                            </a>
                                            <a class="share-weibo"><i></i></a>
                                            <a class="share-qqzone"><i></i></a>
                                        </div>
                                        <div class="clear"></div>
                                    </div>
                                                    </div>


                        <!-- 图集 -->
                                                <!-- /图集 -->
                        <!-- 正文内容 -->
                        <div class="dtl_detail">
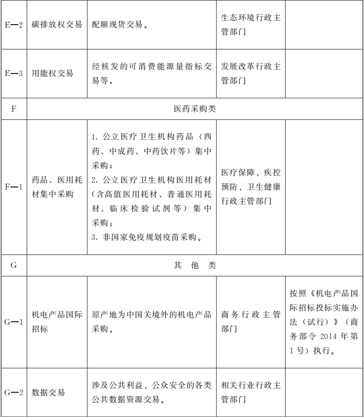
                            <p style="text-align: center;"><span style="font-size: 18px;">甘政办发〔2024〕56号</span></p><p style="text-indent: 2em;"><span style="font-size: 18px;">各市、自治州人民政府，甘肃矿区办事处，兰州新区管委会，省政府各部门，中央在甘各单位：</span></p><p style="text-indent: 2em;"><span style="font-size: 18px;">为持续拓展公共资源交易平台交易覆盖范围，进一步提高公共资源配置效率，经省政府同意，对《甘肃省公共资源交易目录（2020年版）》进行了修订调整，形成了《甘肃省公共资源交易目录（2024年版）》（以下简称《目录》），现印发给你们，并就有关事项通知如下：</span></p><p style="text-indent: 2em;"><span style="font-size: 18px;">一、《目录》内依法必须招标的项目应当进入各级公共资源交易平台交易，法律、法规、规章及国家有关行业行政主管部门另有规定的，从其规定。</span></p><p style="text-indent: 2em;"><span style="font-size: 18px;">二、有关行政监督部门按照职责分工，负责推进《目录》内项目纳入公共资源交易平台交易，并依法依规对公共资源交易活动实施监督。</span></p><p style="text-indent: 2em;"><span style="font-size: 18px;">三、本《目录》自印发之日起施行。《甘肃省人民政府办公厅关于印发〈甘肃省公共资源交易目录（2020年版）〉的通知》（甘政办发〔2020〕122号）同时废止。</span></p><p><br/></p><p style="text-align: right;"><span style="font-size: 18px;">甘肃省人民政府办公厅</span></p><p style="text-align: right;"><span style="font-size: 18px;">2024年6月17日</span></p><p style="text-indent: 2em;"><span style="font-size: 18px;">（此件公开发布）</span></p><p><br/></p><p style="text-align: center;"><span style="font-size: 18px;">甘肃省公共资源交易目录（2024年版）</span></p><p></p><p style="text-align: center"><img src="../../hdupf/img/202504/202504291745915766583295.png"/></p><p></p><p></p><p></p><p><br/></p>                        </div>
                        <!-- /正文内容 -->
                    </div>

                </div>
                                    <ul class="pager margin-top-30 padding-top-30" id="prevnext"></ul>
                                <!-- 评论 -->
                <div id="comments" class="comments"></div>
                <!-- /评论 -->
            </div>
        </div>
    </section>
    <div class="footer padding-top-40 padding-bottom-30">
    <div class="body" style="height: 30px;">
        <div class="foot_link">
            <ul>
                                    <li>
                        <div class="title"><span class="arrow layui-icon layui-icon-down"></span> -------- 政府机构 --------</div>
                        <ul class="hover">
                                                            <li><a href="http://www.gansu.gov.cn/" target="_blank">甘肃省人民政府</a></li>
                                                            <li><a href="http://gzw.gansu.gov.cn/" target="_blank">甘肃省政府国资委</a></li>
                                                            <li><a href="http://fzgg.gansu.gov.cn/" target="_blank">甘肃省发展和改革委员会</a></li>
                                                            <li><a href="http://jtys.gansu.gov.cn/" target="_blank">甘肃省交通运输厅</a></li>
                                                            <li><a href="http://slt.gansu.gov.cn/" target="_blank">甘肃省水利厅</a></li>
                                                            <li><a href="http://zjt.gansu.gov.cn/" target="_blank">甘肃省住房和城乡建设厅</a></li>
                                                    </ul>
                    </li>
                                    <li>
                        <div class="title"><span class="arrow layui-icon layui-icon-down"></span> -------- 子公司 --------</div>
                        <ul class="hover">
                                                            <li><a href="http://www.gsadri.com.cn/index.html" target="_blank">甘肃省建筑设计研究院有限公司</a></li>
                                                            <li><a href="https://www.gswdi.com.cn/" target="_blank">甘肃省水利水电勘测设计研究院有限责任公司</a></li>
                                                            <li><a href="http://www.gssghy.com/" target="_blank">甘肃省城乡规划设计研究院有限公司</a></li>
                                                            <li><a href="http://www.3bcivil.com/" target="_blank">甘肃土木工程科学研究院有限公司</a></li>
                                                            <li><a href="http://www.gszbzx.cn/" target="_blank">甘肃省招标咨询集团有限责任公司</a></li>
                                                            <li><a href="http://gsjtjl.com/" target="_blank">甘肃省交通工程建设监理有限公司</a></li>
                                                            <li><a href="http://www.gsjsjl.com/" target="_blank">甘肃省建设监理有限责任公司</a></li>
                                                    </ul>
                    </li>
                                    <li>
                        <div class="title"><span class="arrow layui-icon layui-icon-down"></span> -------- 行业协会 --------</div>
                        <ul class="hover">
                                                            <li><a href="http://www.gstmxh.com/" target="_blank">甘肃省土木建筑学会</a></li>
                                                            <li><a href="https://www.gsgczx.cn/" target="_blank">中国建筑学会</a></li>
                                                            <li><a href="http://www.cces.net.cn/html/tm/" target="_blank">中国土木工程学会</a></li>
                                                            <li><a href="https://www.ccmsa.net.cn/?siteid=2" target="_blank">中国建筑金属结构协会</a></li>
                                                            <li><a href="http://www.chinaeda.org.cn/" target="_blank">中国勘察设计协会</a></li>
                                                            <li><a href="https://www.gsgczx.cn/" target="_blank">中国建筑学会</a></li>
                                                            <li><a href="http://www.gstmxh.com/" target="_blank">甘肃省土木建筑学会</a></li>
                                                            <li><a href="https://www.gsjtzj.com/" target="_blank">甘肃省交通建设质量安全造价中心</a></li>
                                                            <li><a href="http://www.cahwec.com/" target="_blank">中国交通建设监理协会</a></li>
                                                            <li><a href="http://www.gskcsjxh.com/" target="_blank">甘肃省勘察设计协会</a></li>
                                                            <li><a href="https://www.giwp.org.cn/index.do" target="_blank">中国水利水电勘测设计网</a></li>
                                                            <li><a href="http://www.chinawaterexpo.com/" target="_blank">中国水利工程协会</a></li>
                                                            <li><a href="http://www.cnaec.com.cn/" target="_blank">中国工程咨询协会</a></li>
                                                            <li><a href="#" target="_blank">甘肃省工程咨询协会</a></li>
                                                            <li><a href="http://www.gskcsjxh.com/" target="_blank">甘肃省勘察设计协会</a></li>
                                                    </ul>
                    </li>
                            </ul>
        </div>
    </div>
    <div class="body" style="height: 230px;">
        <div class="foot_address">
            公司地址：甘肃省兰州市城关区平凉路284号<br />
            邮政编码：730030        </div>
        <div class="foot_tel">
            办　公　室：0931-6956603　人力资源部：0931-6956609<br/><br/>
 市场运营部：0931-6956615　战略投资部：0931-6956639        </div>
        <div class="foot_erweima">
            <p class="erweima"><a href="#" target="_blank"><img alt="甘肃工程咨询集团微信公众号二维码" src="../../hdupf/gimg/202409/20240927191859_419317.png" title="甘肃工程咨询集团微信公众号二维码" style="border:0; width:122px; height:122px"></a></p>
            <p>微信公众号</p>
        </div>
    </div>
    <div class="body">
        <div class="foot_nav">
            <a href="/">首页</a><span class="line"> | </span><a href="/col_gywm/index" target="_blank">关于我们</a><span class="line"> | </span><a href="/col_xwdt/index" target="_blank">新闻动态</a><span class="line"> | </span><a href="/col_ddjs/index" target="_blank">党的建设</a><span class="line"> | </span><a href="/col_ywly/index" target="_blank">业务领域</a><span class="line"> | </span><a href="/col_xmzs1/index" target="_blank">项目展示</a><span class="line"> | </span><a href="/col_zgs/index" target="_blank">子公司</a><span class="line"> | </span><a href="/col_dshcy/index" target="_blank">投资者关系</a><span class="line"> | </span><a href="/col_qywh/index" target="_blank">企业文化</a><span class="line"> | </span><a href="/col_rlzy/index" target="_blank">人力资源</a><span class="line"> | </span><a href="/col_lxwm1/index" target="_blank">联系我们</a>        </div>
        <div class="foot_info">
            Copyrights © <script type="text/javascript">
                var myDate = new Date();
                document.write(myDate.getFullYear());
            </script> All rights reserved. 版权所有 甘肃工程咨询集团股份有限公司
            <a href="https://beian.miit.gov.cn/" target="_blank">陇ICP备19003084号</a>
            <a href="http://www.beian.gov.cn/portal/registerSystemInfo?recordcode=62010202000777" target="_blank"><img src="/hdimg/ba.png" alt="" title=""> 甘公网安备 62010202000777号</a>
            设计制作 <a href="https://www.hongdianwangluo.com" target="_blank">宏点网络</a>
        </div>
    </div>
</div>

<div id="scrolltop" class="layui-hide-xs">
    <span class="layui-icon layui-icon-top">&#xe601;</span>
</div>


<script src="../../hdui/app/js/jquery.min.js" charset="utf-8"></script>
<script src="../../hdui/layui/layui.js" charset="utf-8"></script>
<script src="../../hdimg/bas/js/hdjs.js" charset="utf-8"></script>
<script src="../../hdimg/bas/js/wow.min.js" charset="utf-8"></script>
<script src="../../hdimg/bas/js/myjs.js" charset="utf-8"></script>
<script type="text/javascript">
    setTimeout(function() {
        wow = new WOW({
            boxClass: 'wow',
            animateClass: 'animated',
            offset: 0
        });
        wow.init();
    }, 1000);

    $(document).scroll(function() {
        var scroH = $(document).scrollTop();
        if (scroH > 50) {
            $('.mc_ph_hd').addClass('scroll');
        } else {
            $('.mc_ph_hd').removeClass('scroll');
        }

    });

    $(document).ready(function() {
        scrollHeader();
    })

    function scrollHeader() {
        $('.header').css('transform', 'translateY(0)');
        setHead();
        $(window).scroll(function() {
            setHead();
        });

        function setHead() {
            var container2 = $('.navdc').offset()
            var scrollTop = $(window).scrollTop();
            var headerId = $('.header');
            if (scrollTop > 0) {
                headerId.removeClass('head_frame').addClass('opacity_head');
                // headerId.css('position', 'fixed');
                // headerId.css('transform', 'translateY(0)');
            } else if (scrollTop > 45) {
                //headerId.css('transform', 'translateY(-145px)');
            } else {
                headerId.css('position', '');
                headerId.css('transform', 'translateY(0)');
                headerId.removeClass('opacity_head').addClass('head_frame');
            }
        }
    }
</script>
<script type="text/javascript" src="https://js.users.51.la/21375701.js"></script>    <script src="../../hdimg/bas/js/qrcode.js" charset="utf-8"></script>
    <script src="../../hdimg/bas/js/jquery.qrcode.min.js" charset="utf-8"></script>
    <script src="../../hdimg/bas/js/share.js" charset="utf-8"></script>
    <script src="../../hdui/app/plugins/validate/jquery.validate.min.js"></script>
    <script src="../../hdui/app/plugins/validate/jquery.validate.add.js"></script>
    <script src="../../hdui/app/plugins/validate/jquery.validate.cn.min.js"></script>
    <script src="https://res.wx.qq.com/open/js/jweixin-1.2.0.js"></script>
            <script type="text/javascript" charset="utf-8" src="../../hdudt/ueditor.parse.min.js"> </script>
        <script>
            uParse('#dtl_detail', {
                rootPath: '../../hdudt/'
            })
        </script>
        <script>
        $(document).ready(function() {
            $.get("/hdapp/bas/d.php?ac=col_detail&id=5627", function(col) {
                var reobj = eval('(' + col + ')');
                $('#prevnext').html(reobj.prevnext);
                $('#visitcount').html(reobj.colvisit);
            });
            $.get('../../hdapp/bas/col_fdb.php?id=5627&burl=aHR0cHM6Ly93d3cuZ3NnY3p4LmNuL2hkYXBwL2Jhcy9jb2xfZGV0YWlsLnBocD9pZD01NjI3', function(fdb) {
                $('#comments').html(fdb);
            });
            $('#col_sch_bt').click(function() {
                sch(1);
            })
            // 将编辑器里的图片改为响应式
            var _w = parseInt($(window).width()); //获取浏览器的宽度
            $(".dtl_detail img").each(function(i) {
                var img = $(this);
                var realWidth; //真实的宽度
                var realHeight; //真实的高度
                $("<img/>").attr("src", $(img).attr("src")).load(function() {
                    realWidth = this.width;
                    realHeight = this.height;
                    //如果真实的宽度大于浏览器的宽度就按照100%显示
                    if (realWidth >= _w) {
                        $(img).css("width", "100%").css("height", "auto");
                    } else { //如果小于浏览器的宽度按照原尺寸显示
                        $(img).css("width", realWidth + 'px').css("height", realHeight + 'px');
                    }
                });
            });
            // 将编辑器里的视频改为响应式
            $("#dtl_detail video").each(function(i) {
                var video = $(this);
                var realWidth; //真实的宽度
                var realHeight; //真实的高度
                realWidth = $(video).attr("width");
                realHeight = $(video).attr("height");
                //如果真实的宽度大于浏览器的宽度就按照100%显示
                if (realWidth >= _w) {
                    $(video).css("width", "100%").css("height", "auto");
                } else { //如果小于浏览器的宽度按照原尺寸显示
                    $(video).css("width", realWidth + 'px').css("height", realHeight + 'px');
                }
            });
            layui.use(['layer', 'form', 'laydate'], function() {
                var form = layui.form;
                var layer = layui.layer;
                var laydate = layui.laydate;
                $("#hdmanadd").click(function() {
                    layer.open({
                        type: 1,
                        title: "我要应聘",
                        btn: ['确定', '取消'],
                        content: $("#hdmanform"),
                        success: function(layero, index) {
                            form.on('submit(hdmanform)', function(data) {
                                //表单数据formData
                                var formData = data.field;
                                $.ajax({
                                    "url": '../../hdapp/bas/e.php?ac=jobadd',
                                    "data": formData,
                                    "type": "POST",
                                    "success": function(data) {
                                        var reobj = eval('(' + data + ')');
                                        layer.msg(reobj.text);
                                        if (reobj.type == 'success') {
                                            layer.closeAll('page');
                                            $("#hdmanform")[0].reset();
                                            layui.form.render();
                                        } else {
                                            $.get('/hdlib/phpcaptcha/?sid=jobadd', function(captcha) {
                                                $('#getcaptch').attr('src', captcha);
                                            })
                                        }
                                    }
                                });
                                return false;
                            });
                        },
                        yes: function(index, layero) {
                            layero.find('.sub-bindbtn').click(); // 这一句就是点击确认按钮触发form的隐藏提交
                        }
                    });
                });
                laydate.render({
                    elem: '#birthday' //指定元素
                });
            });
            $.get('/hdlib/phpcaptcha/?sid=jobadd', function(captcha) {
                $('#getcaptch').attr('src', captcha);
            })
            $('#getcaptch').click(function() {
                $.get('/hdlib/phpcaptcha/?sid=jobadd', function(captcha) {
                    $('#getcaptch').attr('src', captcha);
                })
            })
            var _index = 1;
            $(".col-att .zihao").click(
                function() {
                    _index = $(this).index();
                    if (_index == 0) {
                        $(".dtl_detail").addClass("p1").removeClass("p2").removeClass("p3");
                    } else if (_index == 1) {
                        $(".dtl_detail").addClass("p2").removeClass("p1").removeClass("p3");
                    } else if (_index == 2) {
                        $(".dtl_detail").addClass("p3").removeClass("p1").removeClass("p2");
                    }
                }
            );
        })

        function fontchange(fontsize) {
			$(".dtl_detail").css("font-size", fontsize + "px");
            $(".dtl_detail p span").css("font-size", fontsize + "px");
        }

        function sch_col(page) {
            sch(page);
        }

        function sch(page) {
            $(document).scrollTop(0);
            $('#col_list').html('<div class="text-center padding-30 margin-top-20"><img src="/hdui/app/images/loaders/10.gif" alt="加载中" /><p class="margin-top-20">正在加载，请稍后...</p></div>')
            var q = $('#col_q').val();
            var sn = "hyzx";
            $.get(encodeURI('/s/col/?q=' + q + '&sn=' + sn + '&page=' + page), function(data) {
                var schtitle = '<div class="heading-title heading-line-single margin-bottom-0"><h3>在 行业资讯 下 搜索 <span>' + q + '</span> 的结果</h3></div>'
                $('#col_list').html(schtitle + data);
            });
        }

        function sch_hkw(k) {
            $('#col_q').val(k);
            sch_col();
        }

        function getscol(ssn, sname) {
            $('#col_ssn').attr('data-sign', ssn);
            $('#col_ssn').attr('data-name', sname);
            scol();
            $('.left_submenu li a').removeClass('on');
            $('#' + ssn).addClass('on');
        }

        function scol(page) {
            $(document).scrollTop(0);
            $('#col_list').html('<div class="text-center padding-30 margin-top-20"><img src="/hdui/app/images/loaders/10.gif" alt="加载中" /><p class="margin-top-20">正在加载，请稍后...</p></div>');
            var ssn = $('#col_ssn').attr('data-sign');
            var sname = $('#col_ssn').attr('data-name');
            $.get(encodeURI('/hdapp/bas/col_sub.php?&ssn=' + ssn + '&page=' + page), function(data) {
                var schtitle = '<div class="heading-title heading-line-single margin-bottom-0"><h3>子类 <span>' + sname + '</span> 下的内容</h3></div>'
                $('#col_list').html(data);
            });
        }
        layui.use(['carousel', 'element'], function() {
            var carousel = layui.carousel;
            //改变下时间间隔、动画类型、高度
            carousel.render({
                elem: '#albums',
                interval: 1800,
                anim: 'fade',
                width: '100%',
                height: 500
            });
        });

        var url = encodeURIComponent(window.location.href.split('#')[0]); //分享成功之后再次分享，微信会再url附带额外参数造成二次分享签名错误，这里处理下避免config：invalid signature签名失效
        $.ajax({
            type: "get",
            url: "/hdapp/bas/jssdk.php?url=" + url, //替换网址，xxx根据自己jssdk文件位置修改
            dataType: "jsonp",
            jsonp: "callback",
            jsonpCallback: "success_jsonpCallback",
            success: function(data) {
                wx.config({
                    debug: false, // 开启调试模式,调用的所有api的返回值会在客户端alert出来，若要查看传入的参数，可以在pc端打开，参数信息会通过log打出，仅在pc端时才会打印
                    appId: data.appId,
                    timestamp: data.timestamp,
                    nonceStr: data.nonceStr,
                    signature: data.signature,
                    jsApiList: [
                        "onMenuShareTimeline", //分享给好友
                        "onMenuShareAppMessage", //分享到朋友圈
                        "onMenuShareQQ", //分享到QQ
                        "onMenuShareWeibo" //分享到微博
                    ]
                });
            },
            error: function(data) {
                //alert(JSON.stringify(data));
                //alert("连接失败！");
            }
        });
        wx.ready(function() {
            var shareData = {
                title: '甘肃省人民政府办公厅关于印发《甘肃省公共资源交易目录（2024年版）》的通知',
                desc: '甘肃省人民政府办公厅关于印发《甘肃省公共资源交易目录（2024年版）》的通知',
                link: 'http://www.gsgczx.cn/col_hyzx/202504/20571AD012B2D7CC77A0647F5B39CE0E.htm',
                imgUrl: 'http://www.gsgczx.cn/hdimg/share.jpg'
            };
            var shareData1 = {
                title: '甘肃省人民政府办公厅关于印发《甘肃省公共资源交易目录（2024年版）》的通知',
                desc: '甘肃省人民政府办公厅关于印发《甘肃省公共资源交易目录（2024年版）》的通知',
                link: 'http://www.gsgczx.cn/col_hyzx/202504/20571AD012B2D7CC77A0647F5B39CE0E.htm',
                imgUrl: 'http://www.gsgczx.cn/hdimg/share.jpg'
            };
            wx.onMenuShareAppMessage(shareData);
            wx.onMenuShareTimeline(shareData1);
            wx.onMenuShareQQ(shareData);
        })
    </script>


    <form class="layui-form" id="hdmanform" lay-filter="window" style="display:none">
        <div class="layui-form-item">
            <label class="layui-form-label">姓名</label>
            <div class="layui-input-block">
                <input type="text" name="tname" required lay-verify="required" placeholder="请输入姓名" autocomplete="off" class="layui-input" id="tname">
            </div>
        </div>
        <div class="layui-form-item">
            <label class="layui-form-label">性别</label>
            <div class="layui-input-block">
                <input type="radio" name="sex" value="男" title="男" checked>
                <input type="radio" name="sex" value="女" title="女">
            </div>
        </div>
        <div class="layui-form-item">
            <label class="layui-form-label">出生年月</label>
            <div class="layui-input-block">
                <input type="text" name="birthday" required lay-verify="required" placeholder="请选择出生年月" autocomplete="off" class="layui-input" id="birthday">
            </div>
        </div>
        <div class="layui-form-item">
            <label class="layui-form-label">手机号</label>
            <div class="layui-input-block">
                <input type="tel" name="ucontact" required lay-verify="required|phone" placeholder="请输入手机号" autocomplete="off" class="layui-input" id="ucontact">
            </div>
        </div>
        <div class="layui-form-item">
            <label class="layui-form-label">学历</label>
            <div class="layui-input-block">
                <select name="degree" id="degree">
                    <option value="">请选择学历</option>
                    <option value="高中/中专">高中/中专</option>
                    <option value="大学专科">大学专科</option>
                    <option value="大学本科">大学本科</option>
                    <option value="硕士">硕士</option>
                    <option value="博士">博士</option>
                    <option value="博士后">博士后</option>
                    <option value="其他">其他</option>
                </select>
            </div>
        </div>
        <div class="layui-form-item">
            <label class="layui-form-label">毕业院校</label>
            <div class="layui-input-block">
                <input type="text" name="school" required lay-verify="required" placeholder="请输入毕业院校" autocomplete="off" class="layui-input" id="school">
            </div>
        </div>
        <div class="layui-form-item">
            <label class="layui-form-label">希望月薪</label>
            <div class="layui-input-block">
                <select name="pay" id="pay">
                    <option value="">请选择希望月薪</option>
                    <option value="1000元以下">1000元以下</option>
                    <option value="1000-2000">1000-2000</option>
                    <option value="2000-3000">2000-3000</option>
                    <option value="3000-5000">3000-5000</option>
                    <option value="5000-8000">5000-8000</option>
                    <option value="8000-12000">8000-12000</option>
                    <option value="12000-20000">12000-20000</option>
                    <option value="20000以上">20000以上</option>
                    <option value="面议">面议</option>
                </select>
            </div>
        </div>

        <div class="layui-form-item layui-form-text">
            <label class="layui-form-label">教育经历</label>
            <div class="layui-input-block">
                <textarea lay-verify="required" name="education" placeholder="请输入教育经历" class="layui-textarea"></textarea>
            </div>
        </div>
        <div class="layui-form-item layui-form-text">
            <label class="layui-form-label">工作经历</label>
            <div class="layui-input-block">
                <textarea lay-verify="required" name="work" placeholder="请输入工作经历" class="layui-textarea"></textarea>
            </div>
        </div>
        <div class="layui-form-item">
            <label class="layui-form-label">验证码</label>
            <div class="layui-input-block">
                <input type="text" id="captcha" name="captcha" minlength="4" maxlength="4" class="layui-input" required="required" placeholder="请输入网页验证码" style="width: 150px; float: left;">
                <img src="" height="22" alt="点击更新验证码" title="点击更新验证码" id="getcaptch" style="cursor:pointer; margin-left: 10px; margin-top: 8px;">
            </div>
        </div>
        <button type="submit" class="layui-btn sub-bindbtn" lay-submit lay-filter="hdmanform" style="display: none;">立即提交</button>
        <input type="hidden" name="col_tpcsign" value="20571AD012B2D7CC77A0647F5B39CE0E" />
    </form>
</body>

</html>